根据《中信铌钢技术进步奖奖励条例》规定,经各相关单位申报、严格评审,中信微合金化技术中心决定对拟授予2023年中信铌钢技术进步奖的10个项目予以公示(附件)。
公示时间为2024年3月12日至3月22日。任何单位和个人对公示内容有异议的,应在公示期内以书面形式提出,并提供必要的支撑文件。异议书面材料须于2024年3月22日17:00前送达中信微合金化技术中心,凡匿名、冒名或超出期限的异议均不予受理。
联系地址:北京市朝阳区新源南路6号,京城大厦1901室
联系人:
张永青010-59661996,13552683985
罗 毅 010-59661951,18986198821
附件:
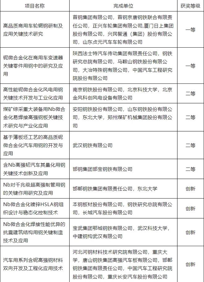
2023年中信铌钢技术进步奖拟授奖项目
